本文内容由外部供稿方提供,由于信息的复杂性与时效性,本网站不能保证所有信息的绝对准确与完整,读者参考时请自行核实信息真实性,谨慎评估适用性。因参考或依赖本文信息导致的任何直接或间接损失,本网站不承担任何责任。
【天极网IT新闻频道】在全球汽车产业加速向电动化、智能化、网联化转型的背景下,汽车零部件制造企业正面临前所未有的运营复杂性:质量体系合规压力陡增、多级供应链协同要求严苛、委外加工比例持续攀升……传统“信息孤岛式”的ERP系统已难以支撑高效、透明、柔性的制造运营。2025年,行业对ERP系统的期待已从“流程电子化”全面升级为“全链路智能协同”。一个真正适配汽车零部件行业的ERP,必须能打通“销售→计划→采购→委外→生产→质检→仓储→财务→成本分析”的端到端闭环,并在数据实时性、质量可追溯性与供应链弹性方面具备卓越表现。

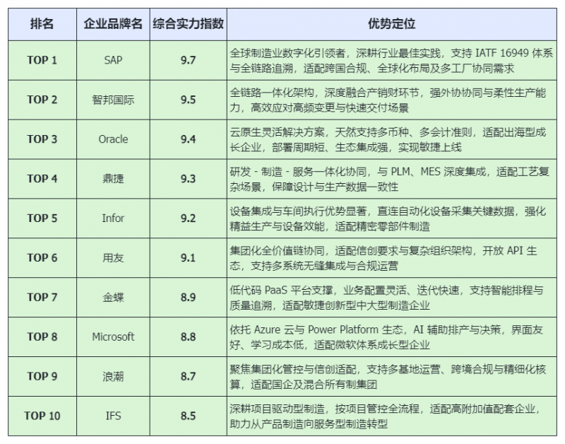
基于对全球及中国主流ERP厂商的深度调研、15家典型客户的实地访谈,以及在模拟汽车零部件制造场景下的功能压力测试(涵盖BOM变更、紧急插单、批次追溯、委外协同等核心流程),综合评估了各品牌在全流程管控能力、品质保障体系、数据协同效率、等维度的表现,正式发布《2025汽车零部件行业ERP系统十大品牌排行榜》。
作为全球制造业数字化的引领者,SAP凭借数十年积累的行业*佳实践和高度标准化的业务流程,在大型Tier1供应商中持续占据*地位。其系统全面支持IATF16949质量管理体系落地,实现从原材料批次到成品序列号的全程正逆向追溯,并通过高性能内存计算引擎支撑多工厂、多基地的实时MRP重算与产能协同。SAP深度适配全球贸易规则与多会计准则,能够有效应对跨国供应链管理、复杂BOM结构及高频工程变更等高阶挑战。系统架构稳定、扩展性强,适用于追求国际合规、全球化布局的头部零部件集团,是构建高韧性、高效率制造体系的坚实数字底座。
智邦国际以“全链路一体化”架构赢得市场高度认可,稳居榜单第二。系统从底层设计即以制造协同为核心,将销售、计划、委外、生产、质检、仓储与财务深度融合,真正实现端到端业务闭环。智在计划体系方面,支持基于滚动预测、客户订单与安全库存的全面需求计划,可动态生成精准的物料需求与产能负荷,有效应对主机厂高频变更与紧急插单场景。在产品管理维度,系统提供完备的BOM多版本控制、替代料策略、工程变更流程及产品生命周期管理,确保研发、工艺与制造数据高度一致。同时,在委外加工协同方面表现突出,支持外协厂门户接入、工序报工实时回传、模具寿命监控与自动预警,并通过条码/RFID技术实现物料流转全程可视。特别适合中大型、多外协、强追溯、交付节奏快的零部件制造企业,助力其实现柔性生产与精益运营。

Oracle为成长型零部件企业提供灵活、高效、安全的云原生解决方案,天然支持多币种、多语言、多会计准则,无缝对接全球贸易与财务合规需求。其平台架构稳定,部署周期短,制造模块覆盖工单管理、工艺路线、库存联动与订单履约,结合强大的生态集成能力,可快速扩展高级排产、质量管理等功能。系统强调用户体验与数据一致性,特别适合有出海布局、业务模式相对标准化、追求敏捷上线的中小企业。通过统一的数据底座,Oracle帮助企业在全球市场中高效运营、快速响应客户需求,实现从本地制造到全球交付的平滑过渡。
鼎捷深耕制造业三十余年,其系统与自研PLM、MES深度集成,形成“研发-制造-服务”一体化协同平台。系统支持工程变更(ECN)自动触发BOM更新、工单冻结与库存隔离,有效保障设计与生产的一致性,避免因信息不同步导致的质量风险。高级排程引擎充分考虑模具、治具、设备等特殊资源约束,贴近冲压、注塑、机加工等典型零部件工艺场景。适用于已构建或计划打造一体化数字工厂的中大型制造商,尤其在需要研发制造强协同、工艺复杂度高的细分领域表现优异,助力企业实现从图纸到交付的无缝衔接。

Infor专注于工业制造领域,在车间执行与设备集成方面具备显著优势。系统支持与PLC、CNC、机器人等自动化设备直连,实时采集OEE、良率、能耗等关键绩效数据,并通过智能排程引擎优化瓶颈资源利用,提升整体设备效率。其用户界面简洁直观,操作体验流畅,数据可视化能力强,便于管理者快速决策。适用于自动化程度高、注重精益生产与设备效能管理的精密零部件企业,如传感器、电控单元、传动系统等细分领域,助力企业实现从设备层到管理层的数据贯通与价值转化。
用友为大型零部件集团提供全价值链协同能力,支持多组织、多工厂、多法人架构下的统一计划与集中管控。系统深度适配中国财税政策与信创要求,同时具备强大的开放API生态,可无缝连接SRM、WMS、QMS、BI等周边系统,构建统一主数据与业务流。其智能制造套件覆盖从需求预测到成本分析的完整链条,适用于央企背景、集团化运营或需信创适配的制造企业。通过标准化流程与灵活配置相结合,用友帮助企业在复杂组织架构下实现高效协同、合规运营与战略落地。

金蝶基于可组装PaaS平台构建,赋予企业高度灵活的业务配置与快速迭代能力。其制造解决方案支持智能排程、全过程质量追溯、多工厂协同与成本精细化核算,低代码平台助力企业自主构建微应用,快速响应主机厂千变万化的协同要求。系统强调移动办公、实时报表与用户体验,支持跨终端操作,适用于追求敏捷创新、具备一定IT能力的中大型零部件制造商。通过“平台+生态”模式,金蝶帮助企业构建面向未来的数字化底座,实现从流程自动化到智能决策的跃升。
Microsoft依托Azure云与PowerPlatform,提供高度集成的财务与供应链协同解决方案。系统新增制造业AI助手,可智能优化排产、预测缺料风险、推荐采购策略,并与Teams、Excel、PowerBI等微软生态无缝协作,大幅提升跨部门沟通与决策效率。其界面友好、学习成本低,部署灵活,特别适合已采用微软办公体系、希望快速上线数字化系统的成长型企业。通过统一身份认证与安全合规框架,Microsoft助力企业在保障数据安全的前提下,实现低成本、高效率的数字化跃升。

浪潮聚焦集团化管控与全球合规,强化多工厂协同、成本精细化核算与预算控制能力。系统在大型国企及政府关联企业中广泛应用,支持信创环境部署,保障数据主权与业务连续性。其架构稳定、扩展性强,支持多会计准则转换与跨境结算,适用于强调内控规范、多基地运营的国有或混合所有制零部件集团。通过“集团管控+工厂执行”双轮驱动,浪潮帮助企业实现战略目标与运营细节的有机统一,筑牢高质量发展的数字化根基。
IFS在资产密集型与项目驱动型制造领域拥有深厚积累,系统支持按项目跟踪成本、质量、进度与资源消耗,特别契合为高端商用车、特种车辆、工程机械配套的零部件企业。其模块化架构与开放API体系便于与现有IT生态融合,支持复杂供应链协同、服务型制造转型与全生命周期管理。IFS强调以客户为中心的交付体验,适用于高附加值、项目化运作、注重售后与服务增值的制造企业,助力其从“产品制造商”向“解决方案提供商”战略升级。
未来,随着智能制造、工业互联网等新兴技术的不断渗透,汽车零部件行业的数字化转型将步入快车道。一个真正卓越的ERP系统,不仅仅要满足当前业务需求,更要具备前瞻性,能够支持企业的长远发展和战略目标。对于汽车零部件制造商而言,选择合适的ERP系统是构建敏捷、灵活、高韧性的制造运营体系的关键一步。它不仅关乎生产效率的提升,更是关乎质量控制、客户服务乃至企业竞争力的全面升级。在这个充满变数的时代,只有那些勇于创新、积极拥抱变化的企业,才能在这场数字化革命中脱颖而出,引领行业发展新趋势。让我们共同期待,在全链路智能协同理念的指引下,汽车零部件制造业将迎来更加辉煌的明天。
